beat365官方网站2025年博士研究生招生(硕博连读和申请考核制)考核实施细则
作者:
日期:2025-03-05
浏览次数:
根据《beat365官方网站选拔硕博连读博士研究生的规定》和《beat365官方网站博士研究生招生申请考核制实施办法》文件精神,结合beat365官方网站博士研究生招生工作需要,制定beat365官方网站2025年博士研究生招生(申请考核制、硕博连读)考核实施细则,如下:
一、组织领导
在学校研究生招生工作领导小组的组织和领导下,成立beat365官方网站博士研究生招生工作领导小组,各学科分别成立考核小组。领导小组负责统筹管理各学科考核小组工作,考核小组负责各学科考核工作的具体开展。
学院博士研究生招生工作领导小组:
组 长:罗聪
副组长:金盛飞 李典赛
成 员:张林芝 刘永祥 秦 斌 马宁宁
孙 进 孙丙军 陈丽霞 何仲贵
杨 鹏 张申武 彭 缨 景永奎
秘 书: 晁 璇 赵 阅
二、参加考核人员条件
经学校审核合格公示的考生。
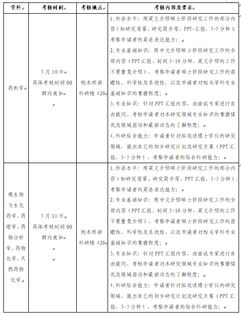
三、考核安排
1.报到安排
报到时间:2025年3月10日
报到地点:校本部(沈阳)新科研楼 417 室
报到要求:招生简章第十条要求的纸质材料提交(1-8项一起A4左侧双钉;9-10项一起左侧双钉)
请考生于3月10日前加入学院博士考核QQ群:937095159
2.考核小组
各二级学科成立考核专家组,对通过资格审核的申请者进行考核。考核专家组由不少于5人的博士生导师组成,考核专家组设组长和秘书各一名,秘书负责考核过程的记录等工作。考核过程应严格进行记录,所有考核内容各单位都应有可以复查的考核记录材料,考核全程录音、录像,所有考核相关材料妥善留存备查。
3.考核方式
采用现场考核方式。
4.考核内容
(1)硕博连读
重点考核考生是否具有攻读博士学位的条件和能力。根据考生科研报告的水平给予打分,满分为100分,成绩低于60分为考核不合格不予录取。

(2)申请考核制(药学、中药学)
考核内容包括外语水平、专业基础知识、专业知识和科研综合能力四个模块,每个单项满分为100分,成绩低于60分为考核不合格不予录取。

四、录取、调剂工作
1.录取原则
学校在考核合格的考生中,按照“德智体全面衡量、择优录取、保证质量、宁缺毋滥”的原则,根据考生考核总成绩、思想政治品德、综合素质及身体健康状况等进行录取工作。
各二级学科内同一导师根据招生名额,按照申请者的考核总成绩排名依次录取。
2.调剂原则
(1)已参加过专家组考核,各单项考核成绩均大于60分,但因原报考导师招生名额受限未被录取的考生,在征得调剂导师同意后,可以申请调剂;
(2)调剂录取优先在同一个二级学科内进行,再进行跨学科调剂;
(3)如果申请调剂导师的考生数量大于其招生名额,则需要进行再次考核,并根据调剂导师的招生名额,按照申请者的考核总成绩排名依次录取。
五、新生学业奖学金
原则上最低享受博士二等新生学业奖学金,以拟录取排名排序评定。
六、考核监督和复议
beat365官方网站研究生招生工作领导小组和各专家考核小组对考核过程与结果的公平、公正负责,并负责解释考生提出的质疑。
联系电话:024-23986165
E-mail:407411974@qq.com
七、本实施细则的解释权归beat365官方网站。
辽宁省沈阳市沈河区文化路103号 | 邮编:110016
©2016 beat·365(中国)官方网站 版权所有