beat365官方网站2023年博士研究生招生复试及申请考核实施细则
作者:beat365官方网站
日期:2023-05-30
浏览次数:
根据《beat365官方网站2023年博士研究生招生考试工作办法》要求,结合beat365官方网站博士研究生招生工作需要,制定无涯创新学院2023年博士研究生招生复试及申请考核实施细则,如下:
一、组织领导
在学校研究生招生工作领导小组的组织和领导下,成立无涯创新学院博士研究生招生工作领导小组,各学科分别成立招生考核专家组。领导小组负责统筹管理各学科考核小组工作,考核小组负责各学科考核工作的具体开展。
学院博士研究生招生工作领导小组:
组 长: 孙 进
成 员: 马宁宁 王承凤 王淑红 刘永祥 杨 鹏 何仲贵
罗 聪 金盛飞 彭 缨 景永奎
(按姓名笔画排序)
秘书:罗语岑
二、复试及申请考核名单
经学校审核公示的考生,见beat365官网研究生教育网。请博士考生加入QQ群:368408739
三、复试及申请考核安排
(一)复试及申请考核方式
采取现场考核方式。
(二)报到安排
报到时间:6月10日 13:30-16:30
报到地点:校本部新科研楼417
报到要求:按要求携带《beat365官方网站2023年博士研究生招生简章》“材料提交”中要求的相关报考材料,包含科研成果材料(证件类可交复印件)。
(三)复试及申请考核内容
1.统一考试入学复试
统一考试入学复试为综合素质考核,
重点考核考生是否具有攻读博士学位的条件和能力,满分为100分,成绩低于60分为考核不合格不予录取。

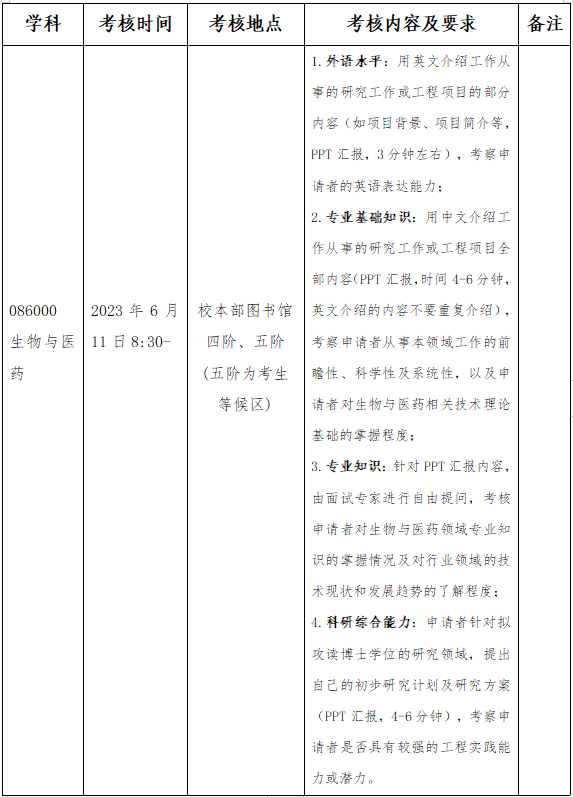
2.申请考核制(生物与医药)考核
考核内容包括外语水平、专业基础知识、专业知识和科研综合能力四个模块,每个单项满分为100分,满分400分。单项成绩低于60分为考核不合格不予录取。

四、录取、调剂工作
见《beat365官方网站2023年博士研究生招生考试工作办法》要求
五、考核监督和复议
beat365官方网站博士研究生招生工作领导小组和各专家考核小组对考核过程与结果的公平、公正负责,并负责解释考生提出的质疑。
六、无涯创新学院博士研究生招生工作联系电话:024-23986166,邮箱:825383902@qq.com
七、本实施细则的解释权归无涯创新学院。
辽宁省沈阳市沈河区文化路103号 | 邮编:110016
©2016 beat·365(中国)官方网站 版权所有